上海市房屋管理局关于印发《上海市物业服务招投标管理办法》的通知
-
2025-11-17 09:44
上海市房屋管理局印发《上海市物业服务招投标管理办法》,自2026年1月1日起施行至2030年12月31日,聚焦住宅物业管理区域物业服务招投标全流程规范,推行全过程电子化操作,非住宅物业招投标参照执行。
11月3日,上海市房屋管理局印发《上海市物业服务招投标管理办法》,自2026年1月1日起施行至2030年12月31日,聚焦住宅物业管理区域物业服务招投标全流程规范,推行全过程电子化操作,非住宅物业招投标参照执行。
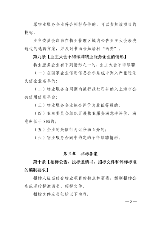
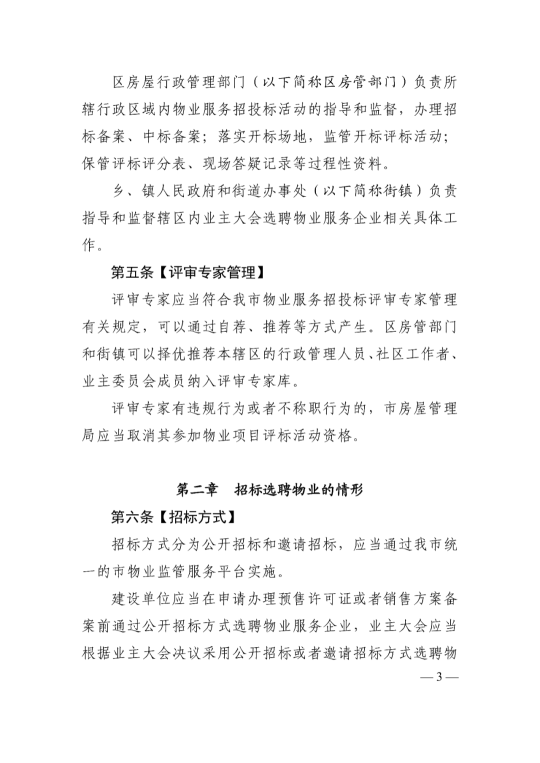
在招标情形与要求上,建设单位需在办理预售许可证或销售方案备案前,通过公开招标选聘前期物业服务企业;业主大会成立前,若原物业企业解除合同、解散或破产,建设单位重新公开招标时,服务内容、标准不得低于原合同,收费标准不得高于原合同。
20%及以上业主提议变更前期物业的,经业主共同决定可委托居(村)委员会办理相关事宜。业主大会需在物业服务合同到期90日前拟定选聘方案,明确物业企业综合评价等级、服务内容与标准、收费方式、合同期限等核心内容,原物业企业符合条件可参与投标,同时明确六种不得续聘情形,包括列入严重违法失信名单、合同期内受行政处罚、综合评价最低等级、业主满意率低于80%、失信记分满6分及合同约定情形。具体内容如下:
![]()
![]()
![]()
![]()
![]()
![]()
![]()
![]()
![]()
![]()
![]()
![]()
![]()
![]()
注:本文来源于上海物业管理行业公众号。声明:本文观点不代表日新网立场,转载请注明原文出处;如文章内容或图片涉及版权,敬请联系本站(微信:rixins888)进行删除。
