新城悦服务自曝内控漏洞
自曝了公司在11个主要运营循环中存在的内部监控缺陷。
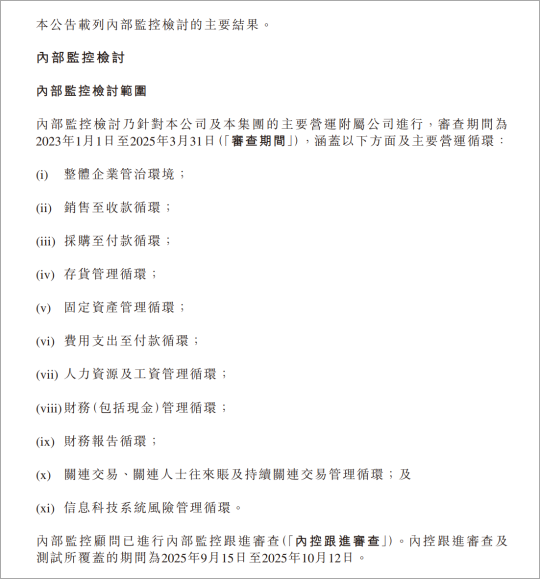
2025年的最后一天,新城悦服务发布了一份长达18页的《内部监控检讨的主要结果》公告,罕见地自曝了公司在11个主要运营循环中存在的内部监控缺陷。
(来源:公司公告)
这份自查报告揭示了公司治理体系的深层危机。
审计机构罗兵咸永道在今年早些时候的审计中发现,新城悦服务与关联方的部分资金往来与银行对账单金额不一致,且未在相关银行明细账中进行会计记录。
这些关联资金往来既没有经过董事会批准,也未履行相关披露程序,仅罗兵咸永道已发现的资金流出及流入金额就分别高达22.7亿元。
事件脉络
时间拨回2025年3月31日,新城悦服务突然宣布延迟刊发2024年全年业绩及年报,公司股份自次日起暂停买卖。
(新城悦服务自停牌以来的大事记)
停牌的直接原因是核数师在审核过程中发现了与关联方之间的若干资金往来并未记入公司账簿。
随后,新城悦服务在补充公告中承认,存在向关联人士提供财务资助性质的资金往来,最高未偿还余额为8亿元。
同年5月,公司首席财务官陈妮娜在任职不足9个月后突然辞任。
紧接着,审计机构罗兵咸永道因公司不接纳其关于关联方资金往来调查的额外审计收费报价而被建议辞任。
6月,公司收到港交所的复牌指引,面临六项必须完成的整改要求,并必须在2026年9月30日前达成所有复牌条件,否则将面临退市。
失控的系统
新城悦服务此次自曝的内控短板,暴露了从公司治理到具体操作层面的系统性失灵。
在企业管治层面,公司的审计监察部门在检讨期间并无就集团的风险管理及内部控制体系评估编制工作计划。
同时,旨在明确各职能关键管理事项具体审批权限的《权责手册》,在审查期间竟然尚未落实及正式颁布。
更令人担忧的是人事架构的独立性缺失。审查期间,公司的时任非执行董事王晓松、吕小平及陆忠明同时于关联企业新城控股及新城集团担任董事及监事会主席职务。
这种交叉任职直接损害了董事会的独立性。
在财务管理层面,问题更加触目惊心。多名财务人员被授权在SAP系统中对银行交易记录进行“删除”及“红冲”操作,却没有任何明确的操作与监控要求。
系统曾发生多次删除银行交易记录的情况,却没有建立档案记录这些删除操作,更没有设立适当的审批程序。
失控的关联交易
关联交易管理成为此次内控危机中最薄弱的环节。审查发现,关联交易包括持续关联交易的内部监控程序存在严重不足。
公司既没有保存关联人士清单复核及传阅的书面记录,也没有留存《关联交易表汇总》的书面审阅记录。
更关键的是,与集团关联人士的定期对账竟然完全没有书面记录。
这些缺陷导致了一个严重后果:集团未入账的往来款关联交易因欠缺适当汇报程序,导致相关关联交易未能执行规模测试。
这意味着公司对关联交易的合规性失去了最基本的监控能力。
审查期间还发现,两名前非执行董事及控股股东王振华的SAP系统用户账户竟然是未经适当授权程序而建立的。
同时,SAP系统与SAP系统图形用户界面中未启用安全审计日志功能,无法对系统中的关键操作形成有效记录。
整改的挑战
面对内控系统的全面失灵,新城悦服务已经启动了一系列整改措施。
(新城悦服务核心整改措施精炼汇总)
公司称已完善并正式颁布了《权责手册》,制定了《物资管理办法》《资金管理办法》《信息安全管理政策》等一系列制度。三名同时在关联企业任职的非执行董事已于2025年10月辞任。
在技术层面,公司已撤销SAP系统中银行交易记录的“删除”及“红冲”功能,采用“冲销与重记”方法进行调整。同时启用了SAP系统的审计日志功能,加强对系统操作的监控。
关联交易管理方面,公司已指派联席公司秘书负责管理相关程序及监控措施,并更新了关联人士清单。计划在2026年初开展与关联人士的定期对账。
公司还计划推动办公设备统一化,目标是在2028年末前实现总部员工、2031年末前实现全体员工从“自携设备”向“集团配发设备”的全面转变。
生存倒计时
新城悦服务的复牌之路依然漫长且充满不确定性。
港交所提出的六项复牌指引包括:
对关联方资金往来进行法证调查并公布结果;
公布所有尚未公布的财务业绩;
证明管理层诚信无瑕疵;
进行独立的内部监控审查;
证明符合持续经营要求;
向市场披露所有重大信息。
目前公司仅完成了资金归还这一基础动作,在关键的独立调查、财务审计、内控重建等方面仍未见实质性突破,复牌之路依然充满挑战。
2026年9月30日的最后期限正在一天天逼近。若无法在此之前完成所有复牌条件,公司将面临强制退市。
