两家头部物企获“松绑”
长期以来,物业行业始终笼罩在关联房企的阴影下,估值逻辑被关联公司风险绑定。
长期以来,物业行业始终笼罩在关联房企的阴影下,估值逻辑被关联公司风险绑定。
而11月上旬融创中国与碧桂园相继完成巨额债务重组,不仅为自身减负,更让关联的融创服务与碧桂园服务卸下了最大的不确定性包袱。
(融创中国与碧桂园化债情况对比表)
这两大头部物企的“解绑”,不仅标志着自身进入独立发展的新阶段,更折射出中国物业行业从“规模扩张”向“价值深耕”转型的核心趋势,一场围绕基本面的价值重估已然开启。
债务重组“拆弹”,独立经营地位夯实
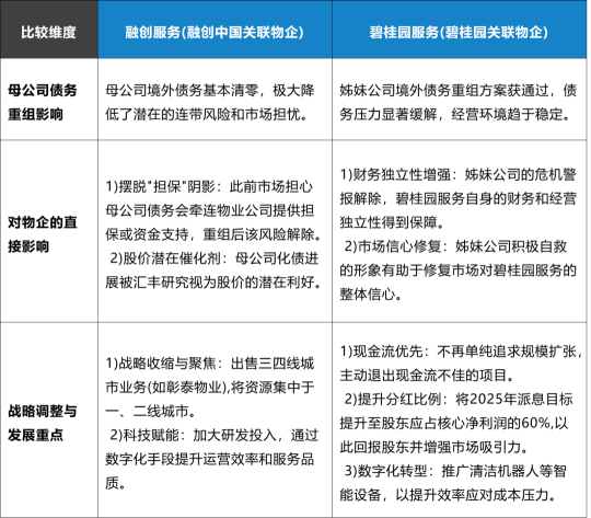
母公司/关联地产债务危机曾是悬在上市物企头上的最大风险,市场担忧集中于资金被挪用输血、品牌信用连带受损两大痛点。
随着融创中国境外债务基本清零、碧桂园境外债务重组方案获批,两家头部物企的核心风险得到根本性缓解。
(两家公司在债务重组中获得的主要影响及当前的处境)
融创服务彻底摆脱了母公司债务牵连的潜在风险,独立经营地位得到巩固,汇丰研究等机构已将其视为股价利好催化剂。
而碧桂园服务的财务独立性与业务完整性也获保障,2025年上半年关联方收入占比进一步降至1.1%,较2018年的20.3%大幅下滑,基本实现从地产依赖型向独立市场化运营的转型。
两家企业均已走出“生存焦虑”,资本市场的关注焦点正式转向其自身经营能力。
利好背后:盈利与现金流的双重考验
尽管外部环境显著改善,但行业转型期的结构性压力仍未消散,盈利承压与应收账款高企成为两家企业的共同考题。
1)盈利能力持续承压。行业“增收不增利”的趋势在头部企业身上同样显现。
2025年上半年,碧桂园服务营收达231.9亿元,同比增长10.2%,归母核心净利润同比录得下滑,整体毛利率降至18.5%。
利润承压主要源于两方面:一是清理历史应收账款的折让损失,二是主动收缩低效业务的阶段性冲击。
融创服务2025年中期收入35.47亿元,同比增长2%,股东应占利润1.22亿元,较去年同期的亏损状态成功扭亏为盈。
2)应收账款与现金流风险待解。应收账款仍是现金流的主要拖累。
融创服务2025年中期应收账款余额增至71.76亿元,周转天数延长至210天,回款效率亟待提升。
碧桂园服务虽未披露最新应收账款天数,但此前157天的高位数据仍反映出历史遗留问题的消化难度。
战略分野:聚焦深耕与稳健回馈的差异化破局
面对行业共性挑战,融创服务与碧桂园服务基于自身资源禀赋,走出了两条差异化的破局路径,却都紧扣“提质增效”的行业核心逻辑。
1)融创服务:收缩聚焦,深耕高价值区域。
融创服务选择以“断臂求生”的方式优化业务结构,不仅出售三四线城市的彰泰物业股权,2025年上半年更果断退出20余个持续亏损的问题项目,避免业绩拖累。
截至6月末,公司在管建筑面积达2.93亿m²,单年饱和收入增至72亿元,其中战略核心城市占比高达87%,40+核心城市外拓签约额占比达98%,通过聚焦高价值区域提升盈利质量。
同时,公司发力社区生活服务,相关收入达2.11亿元,毛利贡献稳定在44.9%的高位,成为第二增长曲线。
2)碧桂园服务:现金流为王,高分红+强外拓双线发力。
碧桂园服务将“现金流”置于优先地位,明确不再单纯追求规模扩张,主动退出现金流不佳的低效项目。
2025年上半年,公司第三方市场拓展签约面积达6477万m²,同比增长66%,市场化拓展成效显著。业务结构上,“三供一业”服务表现亮眼,收入达50.7亿元,同比增幅高达51.6%,成为业绩增长新引擎。
股东回馈方面,公司董事会明确2025年度派息目标参照核心净利润的60%执行,较上年进一步上调,以真金白银重塑市场信心。
![]()
尽管上半年未宣派中期股息,但管理层年内已开展了6个月的回购行动。截至11月5日,碧桂园服务累计回购1676.6万股,耗资1.07亿港元。
公司用不间断的回购,回应投资者的关切。
3)数字化转型成共同选择。
两家企业均将数字化作为降本增效的核心抓手。
融创服务将投入专项资金升级智能管理系统,其中0.83亿港元部署物联网设施,1.15亿港元升级管理中台,这一调整旨在强化社区增值服务和运营资金,以支持长期健康运营。
(IPO募集资金用途调整,来源:公司2025中期业绩报告)
碧桂园服务则加大AI与物联网技术投入。
据碧桂园服务最新披露,截至今年10月20日,公司自主研发的清洁机器人已在广州、北京、上海、大连等城市的17个项目中投入使用,数量超过130台,展现出卓越的场景适应性和稳定的作业能力。
根据公司规划,年内投入使用的清洁机器人总数将突破1000台,覆盖住宅、公寓、写字楼等多类业态。通过科技手段对冲人力成本上涨压力。
行业新周期:价值重估的核心逻辑切换
两家头部物企的转型,是物业行业发展周期切换的缩影。
2024年百强物企营收增速已回落至3.52%,管理面积增速降至2.18%,而2025年中期数据进一步印证行业增长动能的根本性转变。
克而瑞物管统计显示,63家上市物企营收总额同比增长4.1%,增速较去年同期下滑0.5个百分点;53家披露在管面积的企业总规模达77.9亿m²,同比仅增长3.8%,较上年同期5.3个百分点的增速降幅显著。
![]()
中信证券跟踪的样本企业表现与之呼应,收入增速5.3%、在管面积增速4.4%,均较过往年度明显放缓。
资本市场的估值逻辑也随之切换,从此前的“风险折价”转向“基本面定价”,核心考察指标变为盈利稳定性、现金流健康度与战略落地成效。
当前,67家上市物企总市值已达2598亿元,PE均值回升,头部效应显著,市值前十企业占比超77%,这为融创服务与碧桂园服务的价值重估提供了行业基础。
结 语
短期来看,融创服务的应收账款高企、碧桂园服务的利润下滑仍是需要时间消化的问题。
但长期而言,融创服务的“区域聚焦+业态深耕”与碧桂园服务的“现金流优先+高分红+市场化外拓”战略,均契合了行业“拓优驱劣”的发展逻辑。
随着数字化赋能深化、服务模式升级,物业行业正从“空间管理者”向“价值创造者”蜕变,而这两大头部物企的价值重估,或许才刚刚拉开序幕。
